因ai换脸明星 部门联动学科建设项目-计算机科学与技术博士点培育设备采购需要,经ai换脸明星 党政联席会议决定,现就ai换脸明星 高光谱相机采购项目进行公开招标,欢迎符合条件的响应人前来参与,公告如下:
一、基本要求
需依法注册,须具备独立法人资格,具有工商行政管理部门核发的有效营业执照,且营业执照中有相关营业范围。
二、具体要求
1.名称:高光谱相机RDU-410。
2.生产厂家:光寻未来(杭州)科技有限公司
3.数量:一台。
4.预算经费在10万以内。
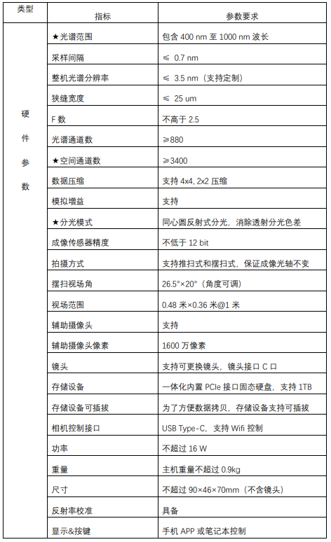
5.具体参数:


三、标书要求
1.标书需要三份(一正两副)。
2.标书包含以下内容:公司简介、资质文件、营业执照、联系方式、投标人身份证复印件、设备图片、报价单(包含设备规格型号数量及报价)、质保期限等相关材料。
四、开标时间和地点
开标时间:2024年12月2日(周一)上午9时00分
地点:信息ai换脸明星 办公楼211会议室
五、竞标方式
采取竞争性磋商方式(二次报价)确定中标方。
欢迎符合条件的响应人参加。
联系电话:87092352
ai换脸明星
2024年11月29日